
Echtzeit-Kältemittelleck-Detektion
Eine Echtzeit-Kältemittelleck-Detektion ist von entscheidender Bedeutung für R32 VRF Systeme. Sobald die Konzentration des Kältemittels im Raum den Grenzwert übersteigt, unterbricht das Innengerät sofort den Betrieb und löst sowohl einen akustischen Alarm als auch eine visuelle Warnung aus. Zusätzlich kann das System mit einer Absperrvorrichtung der Shut-Off Box HESE-2V15 versehen werden, welche als zuverlässige Barriere fungiert und die Innengeräte vom Kältemittelkreislauf trennt.

Echtzeit-Kältemittelleck-Detektion
Eine Echtzeit-Kältemittelleck-Detektion ist von entscheidender Bedeutung für R32 VRF Systeme. Sobald die Konzentration des Kältemittels im Raum den Grenzwert übersteigt, unterbricht das Innengerät sofort den Betrieb und löst sowohl einen akustischen Alarm als auch eine visuelle Warnung aus. Zusätzlich kann das System mit einer Absperrvorrichtung der Shut-Off Box HESE-2V15 versehen werden, welche als zuverlässige Barriere fungiert und die Innengeräte vom Kältemittelkreislauf trennt.
Kältemitteldetektor HOPT-ERD01
Die R32 VRF-Innengeräte können optional mit Kältemitteldetektoren HOPT-ERD01 ausgestattet werden. Der Detektor muss in 300 mm Höhe über dem Boden installiert und zwingend mit der Kabel-Fernbedienung HYXM-VG01 oder HYXM-VG01B kombiniert werden.
Bei einem Kältemittelaustritt wird sowohl ein akustischer als auch ein visueller Alarm am Kältemitteldetektor und an der Kabelfernbedienung ausgelöst. Das System schaltet sich automatisch ab, um das Risiko einer fortschreitenden Leckage in den Innenräumen zu minimieren.
Das Quittieren nach einem Kältemittelaustrittsalarm ist ausschließlich an dem Außengerät durch den Fachbetrieb möglich.

Shut-Off Box HESE-2V15
Die HESE-2V15 Shut-Off Box verhindert das Eindringen von Kältemittel in den Raum, indem sie sich automatisch schließt, sobald eine Leckage erkannt wird. Gleichzeitig wird eine Kältemittelrückführung zum Außengerät eingeleitet.
Die nach der Shut-Off-Box installierten Innengeräte schalten ab und erzeugen eine Alarmmeldung. Bei der H5-Serie AVW-76-154HKDHE2 kann über die Codeebene die Kältemittelrückführung optional freigegeben werden. Ist diese nicht gewünscht, schließt die Shut-Off-Box und sperrt die nachgeschalteten Innengeräte, während die davorliegenden weiterhin im Normalbetrieb bleiben.
Zusätzlich ist die Shut-Off-Box so konstruiert, dass sie im Falle eines plötzlichen Stromausfalls automatisch die Ventile schließt, um ein unkontrolliertes Entweichen von Kältemittel zu verhindern. Die Boxen können sowohl für einzelne Stränge als auch für den Hauptstrang eingesetzt werden.

1. Raum
Kältemitteldetektor in Bodennähe installiert. Wird ein Kältemittelleck erkannt, erzeugt der Detektor einen Warnton. Es kann parallel z.B. ein Ventilator für eine Raumbelüftung angeschlossen werden. Die Switch Box trennt das Innengerät von dem Kältekreislauf.
2. Raum
Kältemitteldetektor im Innengerät verbaut. Wird ein Kältemittelleck erkannt, erzeugt die Kabel-FB einen Warnton sowie eine Fehlermeldung. Parallel kann eine IR-FB betrieben werden.
3. Raum
Kältemitteldetektor in Bodennähe installiert. Die Geräte sind über eine Switch Box als Gruppe miteinander verbunden. Wird ein Kältemittelleck erkannt, trennt die Switch Box alle Innengeräte von dem Kältekreislauf. Warnsignal über Kabel-FB und Detektor.

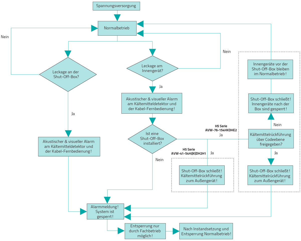
Ablaufprozess bei einem Leckagealarm
- Bei einer Leckage am Innengerät wird sowohl ein akustischer als auch ein visueller Alarm am Kältemitteldetektor und an der Kabelfernbedienung ausgelöst. Das System schaltet sich automatisch ab und kann erst nach Freigabe durch einen Fachbetrieb wieder in Betrieb genommen werden.
- Ist eine Shut-Off-Box installiert, erfolgt zunächst eine Rückführung des Kältemittels zum Außengerät, bevor das System geschlossen wird. Alternativ kann die Shut-Off-Box so konfiguriert werden, dass nur die Schließung der Box erfolgt, während die Innengeräte davor weiterhin im Normalbetrieb bleiben.
- Bei einer Leckage an der Shut-Off-Box wird sowohl ein akustischer als auch ein visueller Alarm am Kältemitteldetektor und an der Kabelfernbedienung ausgelöst. Das System schaltet sich sofort ab und kann erst nach Freigabe durch einen Fachbetrieb wieder in Betrieb genommen werden.